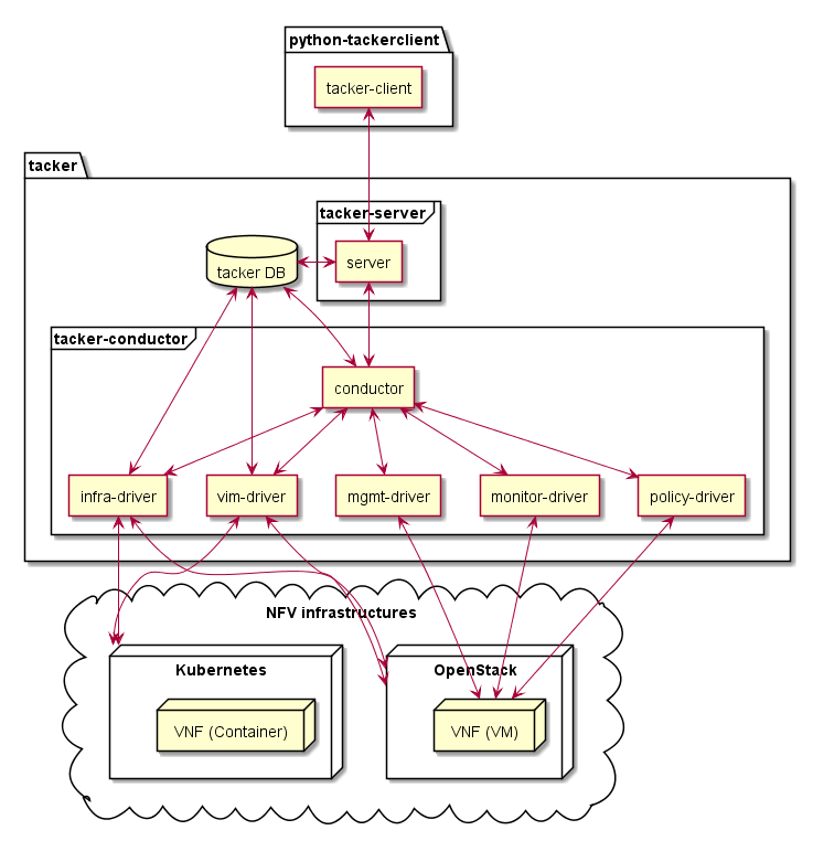
Tacker Architecture

Tacker design can be described by the following diagram:

../_images/tacker-design.png

Packages:

  • python-tackerclient - is the package for CLI and REST API calling.

  • tacker - is the main package for Tacker project.

Components:

  • tacker-client - provides CLI and communication with Tacker via REST API.

  • server - provides REST API and calls conductor via RPC.

  • conductor - implements all logics to operate VNF and call required drivers providing interface to NFV infrastructures.

  • infra-driver - is responsible for exact actions to operate OpenStack or Kubernetes resources.

  • vim-driver - is responsible for registration of VIM.

  • mgmt-driver - is responsible for exact actions to configure VNFs.

  • monitor-driver - is responsible for exact actions to monitor VNFs.

  • policy-driver - is responsible for policy based VNF operations.

Tacker Service

Tacker service is composed of two main processes:

  • tacker.service

  • tacker-conductor.service

tacker.service is a web server with Web Server Gateway Interface (WSGI) waiting for the REST calls to redirect them to the drivers. Some operations are sent to the Tacker Conductor via RPC. Two types of API are supported; ESTI NFV-SOL API and Legacy API.

tacker-conductor.service implements some complicated logic and operations for orchestrations and VNF managements. It is mainly responsible for ETSI NFV-SOL based API operations and communicates with OpenStack or Kubernetes VIM by the infra drivers. Heat client or Kubernetes python client provides the IF to operate or manage resources for each VIM.

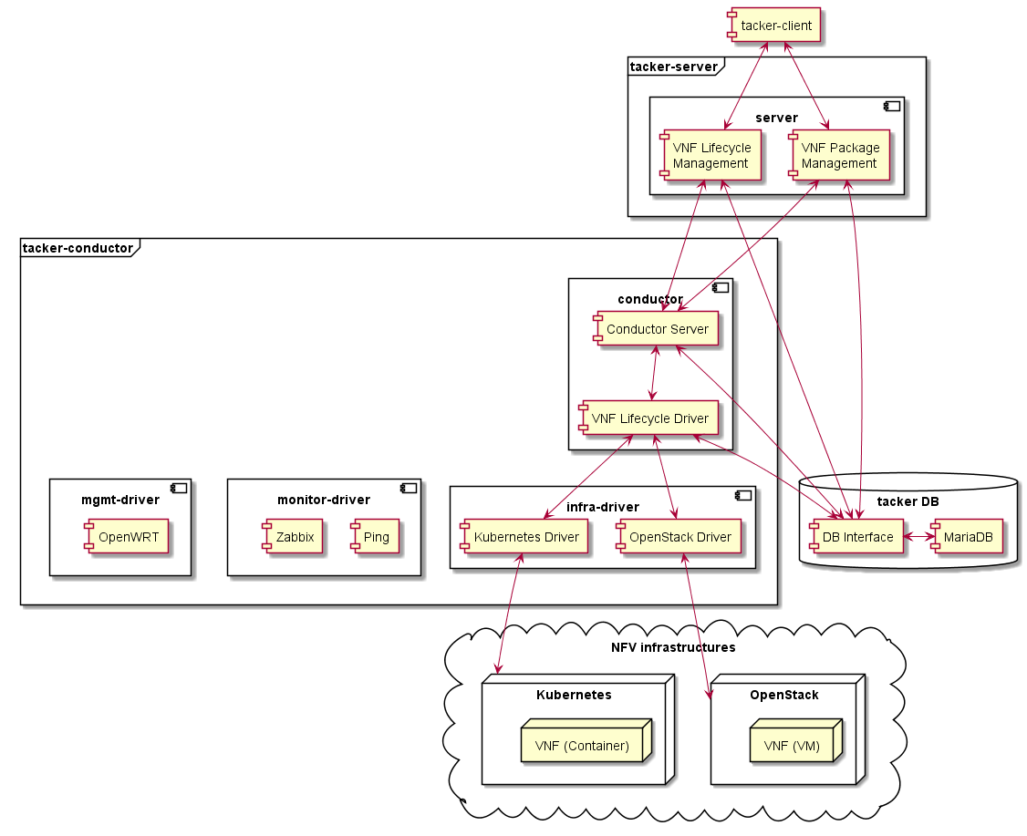
ETSI NFV-SOL Tacker Implementation

Tacker ETSI NFV-SOL based implementation is described as the following:

../_images/tacker-design-etsi.png

In Ussuri release, VNF Package Management Interface in NFV-SOL005 and VNF Lifecycle Management Interface in NFV-SOL002 and NFV-SOL003 are implemented. They provide a basic function block for VNF instances.

When a REST API call is sent to tacker-server, some simple operations are executed in tacker-server with DB queries. The others are redirected to Conductor Server via RPC, and VNF Lifecycle Driver calls appropriate infra-driver to execute the actual logics for control and management of virtualised resources.

Tacker also provides configuring and monitoring system for VNF. The mgmt-driver or monitor-driver can be called by Conductor Server. In Ussuri release, OpenWRT for mgmt-driver and Ping/Zabbix for monitor-driver are available.

Note

VIM related operations such as “Register VIM” and “Update VIM” are not defined in ETSI NFV-SOL. Users may need to use legacy Tacker.

Legacy Tacker Implementation

Legacy Tacker implementation is described as the following:

../_images/tacker-design-legacy.png

When a REST API call is sent to tacker-server, VNFM and NFVO plugins handle the request and execute connected methods in each plugin. The each plugin (NFVOPlugin or VNFMPlugin) invokes required driver methods such as mgmt-driver, monitor-driver, infra-driver, and vim-driver.